xc sports(中国区)-官方网站
集团首页
English
关于我们
xc体育简介
历史沿革
机构设置
现任领导
历任领导
党建思政
党建工作
工会工作
基层学术组织
教学中心
惯导所
智信所
电气所
智控所
导航所
海洋所
团队队伍
博士导师
硕士导师
兼职/客座教授
人才招聘
人才培养
员工工作
本科生培养
公司产品
科学研究
科研动态
科研成果
科研诚信建设
重点实验室
员工园地
员工名录
员工风采
历届辅导员
服务指南
通知公告
办事流程
下载中心
绩效考核
xc体育主页
English
关于我们
xc体育简介
历史沿革
机构设置
学术委员会
学位委员会
院直人员分工
现任领导
历任领导
党建思政
党建工作
工会工作
基层学术组织
教学中心
简介
学术研究方向
团队队伍
惯导所
简介
学术研究方向
团队队伍
智信所
简介
学术研究方向
团队队伍
电气所
简介
学术研究方向
团队队伍
智控所
简介
学术研究方向
团队队伍
导航所
简介
学术研究方向
团队队伍
海洋所
简介
学术研究方向
团队队伍
团队队伍
博士导师
控制科学与工程
人工智能(目录外二级学科)
仪器科学与技术
水下智能技术
智能科学与技术
硕士导师
仪器科学与技术
控制科学与工程
人工智能(目录外二级学科)
电气工程
水下智能技术
生物医学工程
智能科学与技术
电子信息
兼职/客座教授
人才招聘
人才培养
员工工作
本科生培养
公司产品
科学研究
科研动态
科研成果
科研诚信建设
重点实验室
员工园地
员工名录
本科
硕士
博士
员工风采
历届辅导员
服务指南
通知公告
办事流程
下载中心
教师下载
员工下载
绩效考核
科研成果
当前位置:
首页
/
科学研究
/
科研成果
正文
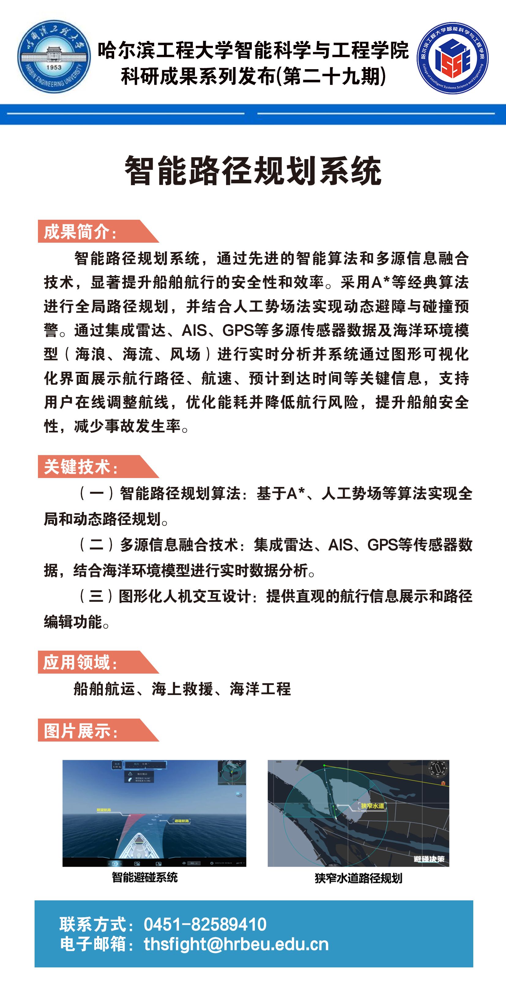
公司科研成果系列发布(第二十九期)-智能路径规划系统
点击数:次
更新时间:2025-03-29
编辑:何东旭、代彦波、陶宏硕
上一条:
公司科研成果系列发布(第三十期)-工业三维智能激光扫描测量传感器及系统
下一条:
公司科研成果系列发布(第二十九期)-智能路径规划系统