步态识别是指通过人走路的姿态或足迹对身份进行认证或识别,作为生物特征识别中的一种,具有远距离、非接触性和难以模仿等优点,在智能监控,安防和刑侦等领域有很大的应用前景。
自1994年Niyogi等人最早利用步态特征进行生物特征身份认证后,步态识别得到快速发展,取得了一系列探索性的研究成果。并涌现出大量的步态识别算法,其中不乏相关的综述文章。但多是基于对步态识别的整体概述(相同视角下的步态周期检测与识别),无针对解决视角这一主要难点对现有研究成果进行归纳总结。而视角或行走方向的变化使提取的人体轮廓产生巨大差异,是影响步态识别系统性能的最主要因素之一。为了弥补这个不足,王科俊教授团队对现阶段多视角步态识别研究情况进行总结分析,在《自动化学报》(核心影响因子2.793)上发表文章(DOI: 10.16383/j.aas.2018.c170559),以期对本领域研究人员有所裨益。

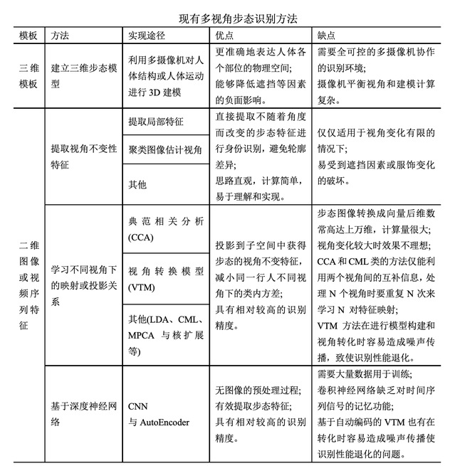
早期的多视角步态识别方法主要是提取视角不变的步态特征。随着三维建模与多摄像机协作技术的发展,建立3D步态模型也很好的解决了识别中的视角问题; 同时基于度量学习的方法也被用于多视角的步态识别中,通过投影到子空间获取视角不变特征,取得了相对较高的识别精度。而深度学习利用深层神经网络学习出高层抽象的步态特征,在步态识别的视角变化中也取得了良好的识别效果。下表比较了现有的多视角步态识别算法。

步态作为生物特征识别领域的一个新的研究方向,多视角识别对其应用具有极大的实际意义,近年来也引起了广大科研工作者的广泛关注。针对步态识别中的视角问题,文章首先介绍了现有的可用于多视角步态识别的数据库,然后分别从3D模型法、视角不变特征法、映射或投影法和深度神经网络法四个方面对现有研究成果进行综述,阐述了各种方法的原理和优缺点; 同时结合步态识别实际应用的需求,针对现有工作中存在的不足,提出一些有待深入研究的问题并指明未来的研究方向。这些问题的解决将促使步态识别具有更宽泛的识别条件、更好的实时性与识别率,从而将步态识别真正用于实际的远距离的身份判断中。
论文链接:http://www.aas.net.cn/cn/article/doi/10.16383/j.aas.2018.c170559